当地震波穿过地下岩石时,地下孔隙岩石中的各个质点将经历不同程度的位移,这种不同程度的位移造成了介质的非均匀形变、颗粒间摩擦、孔隙流体流动以及温度的扰动等等物理过程,是造成地震波衰减的本质原因。目前这些物理过程可以大体总结为三类不同的地震波衰减机制:1)介质的粘滞机制(viscosity; internal friction);2)不同尺度的波致流机制(poroelasticity; wave-induced fluid flow);3)温度扰动引起的波致热流(thermoelasticity; wave-induced thermal flux)。这三种机制并非单独存在,而是同时发生,相互耦合,共同导致复杂的地震波衰减现象。深入解析地震波衰减机制,是研究不同地质环境条件下地震波传播特征的关键,对实现高分辨率地震资料处理有着重要的理论指导意义。
地震岩石物理实验是获取岩石基本物性、力学响应特征和声学响应特征等数据的重要方法,也是研究以上不同地震波衰减机制的必备条件。近几年,地震岩石物理领域在室内模拟原位温压条件下的岩石物理实验方面测得了大量的实验数据,并取得了许多新的认识,但是理论定量分析方面相对滞后。
近三年,本学院地球物理系符力耘教授、邓武兵及其合作者在相关领域取得了一定的理论研究成果,可以大致概括为三个方面:
1)多尺度地震波衰减机制及其统一理论建模;
2)变温弱非线性地震波衰减机制建模;
3)岩石物理实验数据处理及地震波衰减补偿。
多尺度地震波衰减机制及其统一理论建模
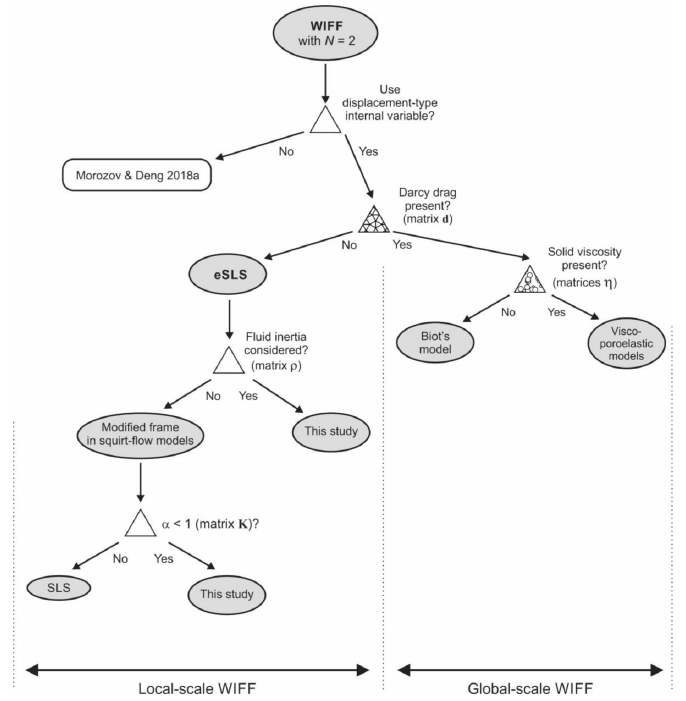
目前,业内将各种地震波衰减机制划分到了三个不同的尺度上,即:微观尺度、介(中)观尺度与宏观尺度。利用基于拉格朗日连续介质力学的GLS(General Linear Solid)模型框架对不同尺度上的地震波衰减机制进行重新分类,即:全局尺度(global scale)和局部尺度(local scale)(图1;Deng et al., 2024, GJI)。全局尺度即为宏观尺度,主要为孔弹和热弹效应。局部尺度包括微观喷射流和介质波致流等。
宏观尺度的孔弹和热弹效应这两种机制不仅数学模型结构相似,而且都能解释快纵波(fast-P wave)在超声频段的频散与衰减效应(邓武兵等,2023,科学通报)。但是,二者在慢纵波(slow-P wave)上的响应不同,导致了孔弹理论和热弹理论在介质分界面上的快P波反射系数有较大的差异(Deng et al., 2023, GJI)。

图1.基于GLS模型框架的孔隙介质波致流衰减机制分类(自Deng et al., 2024, GJI)
鉴于在地震波传播的过程中热弹与孔弹现象同时发生,因此提出了利用GLS模型框架对孔弹和热弹进行统一,并进行了数值模拟分析,结果指出热弹效应对波致流体流动具较明显的影响。在此基础上,进一步引入了微观尺度的喷射流机制,建立了热孔喷射流模型,实现了宏观和微观尺度衰减机制的统一 (邓武兵等,2023,科学通报)。
变温弱非线性地震波衰减机制建模
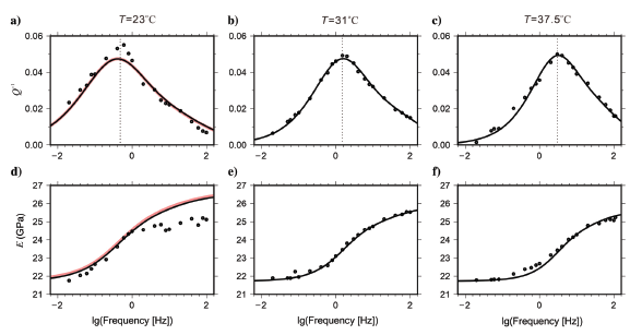
与岩石骨架相比,孔隙流体更易受温度影响,特别是高粘滞特征的流体。孔隙流体物性的改变会导致流固耦合机制的变化,从而影响地震波的衰减与频散特征,特别是介观尺度的地震波衰减。比如,在低温(相对的)情况下,甘油饱和砂岩表现出了与高温(相对的)情况下非常不一样的衰减与频散特征,常规的线性模型很难给出较好的解释。针对这个问题,提出了弱非线性多尺度融合的地震波波动模型,很好的解释了低温条件下甘油饱和砂岩的衰减与频散特征(图2),并反演出了孔隙砂岩的软孔有效孔隙度及其随频率变化规律(Deng et al., 2023, Geophysics)。

图2. 不同温度条件下甘油饱和砂岩的衰减(第一行)与速度频散(第二行)特征。其中散点为实测数据,实线为模型解释结果(自Deng et al., 2023, Geophysics)
岩石物理实验数据处理及地震波衰减补偿
地震波衰减机制研究的目的之一是为了揭示地震波在地下介质中传播时所经历的物理过程;另一目的则是为了对地震资料的衰减补偿进行约束。因此,基于以上理论研究所获得的认识,对低频岩石物理实验数据进行深入分析,尝试分离低频岩石物理实验中仪器设备以及岩心尺寸等干扰,获得与岩石本身性质相关的衰减响应特征,使所测得的数据能够与野外地震勘探尽可能的匹配,并尽可能详细的表征岩石的物性特征,帮助进一步解析地震波衰减机制,为地震波衰减补偿处理提供约束,避免过度处理(Deng et al., 2024, AGER)。
在地震波衰减补偿处理方面,提出了一种基于迭代反褶积的时间域地震资料处理方法(ITD),该方法支持嵌入特定的地震波衰减机制或者特定的地质结构对补偿过程进行约束。经过理论合成数据和实际资料处理测试,均取得了较反Q滤波更好的处理结果,证明了该方法的有效性(Deng et al., 2023, Remote Sensing)。
综上所述,我们认为对于地震衰减的研究应该主要聚焦在两个方面:将地震波的衰减视为积极因素,从衰减特征中解析介质的物理特性,帮助储层刻画;再者,利用高分辨率处理技术,将地震波衰减从地震资料中剔除掉,进行高精度、高分辨率的地震资料处理,实现薄、小、深等复杂地质结构地震成像。
以上研究内容由符力耘教授、Igor B. Morozov教授、曹丹平教授、韩同城教授、邓武兵副教授、王志伟副教授、以及博士研究生侯婉婷、李念琪、曹青松等共同完成。
论文信息:Deng W, Morozov IB, Fu L-Y, Cao D. An extended continuum-mechanics standard linear solid rheology for fluid-saturated porous rock. Geophysical Journal International. 2024;238(1):1-14.
Deng W, Fu L-Y, Wang Z, Hou W, Han T. Biot-consistent framework for wave propagation with macroscopic fluid and thermal effects. Geophysical Journal International. 2023;235(2):1218-27.
邓武兵,李念琪,符力耘. (2023). 基于Biot熵流的孔隙介质热弛豫效应. 科学通报,68(26), 3518-3528.
Deng W, Fu L-Y, Morozov IB, Wang Z. Macroscopic mechanical properties of fluid-saturated sandstone at variable temperatures. GEOPHYSICS. 2023;88(3):MR127-MR39.
Deng W, Cao Q, Morozov IB, Fu L-Y. Seismic-Q Compensation by Iterative Time-Domain Deconvolution. Remote Sensing. 2023;15(3):1-20.
Deng W, Morozov IB, Fu L-Y. On the frequency-dependent attenuation in low-frequency mechanical testing of rock samples. Advances in Geo-Energy Research. 2024;12(3):223-36.