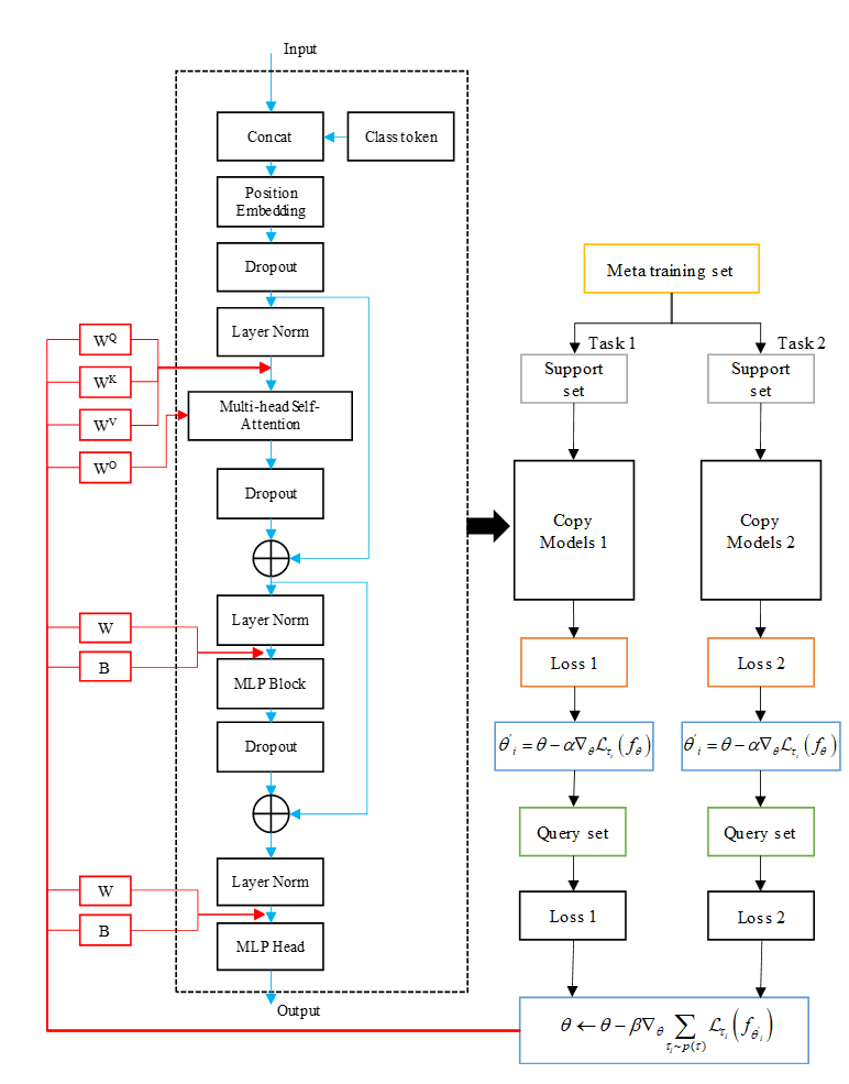
随着地质勘探和油气开发的不断进展,流体预测的改进变得愈加重要。钻井数据通常受到样本数量有限的影响,这使得传统机器学习方法无法充分利用这些数据。因此,需要一种更具适应性和通用性的方法。针对这个问题,我们提出了Mta-ViT(视觉变换器)方法——一个将元学习与ViT相结合的新颖框架。元学习的参数更新机制提升了模型在不同任务中辨别模式和细微差别的能力,而ViT在元学习的驱动下,能够更好地理解地质勘探特征,提高流体检测的效率。支持集提供了元学习的洞见,而查询集则评估模型的泛化能力。ViT在识别地下流体方面表现优异。元学习通过复制多样的任务和数据分布,增强了模型的适应性。同时,变换器的自注意力机制能够捕捉传统长短期记忆(LSTM)难以处理的远程依赖关系。它们的残差连接和层归一化也解决了梯度问题,简化了训练过程。因此,我们的模型能够有效解释复杂的钻井数据特征,提高预测的准确性和适应性。在使用小样本钻井数据集进行的实验中,我们将Meta-ViT与其他模型进行了比较。结果显示,在有限数据情况下,我们的模型表现优越,证明了其在流体分类任务中的有效性和重要性。总体而言,我们提出的解决方案在涉及小样本钻井数据的流体分类任务中表现出色,利用可用样本增强了模型的适应性和预测性能。

图1. Meta-ViT结构图
流体预测的改进对评估地质储量和制定开发策略至关重要,通过识别和分类钻井数据中的流体,可以指导合理的资源开发。本研究提出了结合元学习和视觉变换器的Meta-ViT方法,旨在解决小样本钻井数据中的流体分类问题。实验结果表明,Meta-ViT能够有效提高流体识别性能,尤其在处理复杂地质条件下表现优越。

图2. Meta-ViT流体分类结果
研究成果近期发表在流体物理领域国际重要期刊Physics of Fluids。论文第一作者为MG冰球突破官网网站MG冰球突破官网网站邹春丽。通讯作者为MG冰球突破官网网站MG冰球突破官网网站张军华教授。合作者为MG冰球突破官网网站青岛软件学院,计算机科学与技术学院孙有壮和庞善臣教授。
论文信息:Zou C, Zhang J, Sun Y, et al. Enhancing fluid classification using meta-learning and transformer through small-sample drilling data to interpret well logging data[J]. Physics of Fluids, 2024, 36(7).